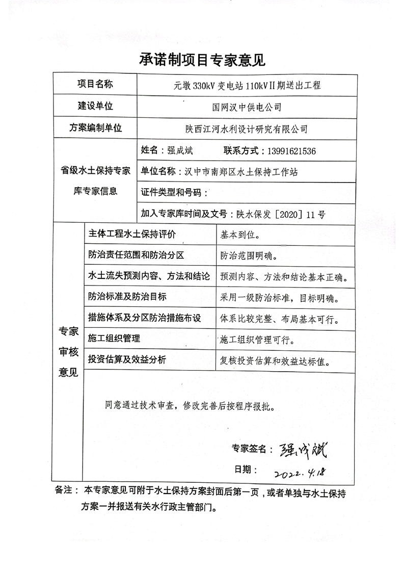
| 索 引 号: | 发布时间: | 2022年05月20日 11:43 | |
| 来 源: | 发布机构: | ||
| 内容概述: | |||

































































| 索 引 号: | 发布时间: | 2022年05月20日 11:43 | |
| 来 源: | 发布机构: | ||
| 内容概述: | |||

































































版权所有:汉中市行政审批服务局 主办单位:汉中市行政审批服务局
陕ICP备14003207号-2 网站地图
地址:汉中市汉台区民主街43号 网站电话:0916-2623029
陕公网安备 61070202000160号
网站标识码:6107000006
您访问的链接即将离开
“汉中市行政审批服务局”网站
是否继续?